?

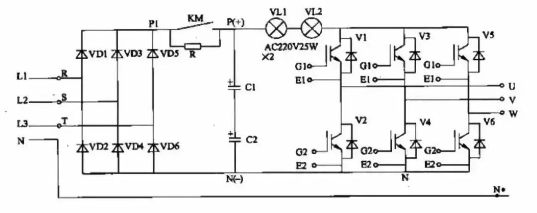
變頻器驅動板就是主要集成了驅動IGBT電路的信號放大板,而驅動電路的作用,就是把CPU主板的6個PWM信號,經過光耦隔離以及放大后,來控制IGBT模塊完成逆變功能,它包含了隔離電路,放大電路和驅動的電源電路。而且上三橋的驅動是獨立的電源,而下三橋的驅動是以一個公用的電源,驅動電路有問題,一般是某路導通性能變差,或者燒了光耦,阻容之類的器件,或者是驅動電源電壓不正常,這樣會造成IGBT的通斷有問題,從而引起三相電壓輸出不平衡,只要炸了IGBT模塊,或者是三相不平衡,或者過流之類的問題,都要檢查和維修驅動板。

驅動電路最常見的表征是三相電壓電流不平衡和輸出缺相,如果一個變頻器的快熔燒掉了,或者IGBT壞了,不要直接上新的配件,這時候需要檢查驅動電路,看看有沒有打火或者變色的外表。只要UVW三相輸出不平衡,或者低頻時候有抖動,啟動還有過流過載報警之類,一定要認真檢查驅動板了。在確定驅動板正常情況下,需要上IGBT模塊時候,需要把P腳從母線上斷開,中間串聯幾個大燈泡做限流電阻通電保護了。

驅動電路有問題,一般都會看到明顯的損壞痕跡的,比如電容電容三極管甚至電路板,會有爆裂,斷線和變色等異常,在沒有完整電路圖前提下,一般使用簡單的測量比較來檢查,如果有一塊正常的板子來對比是最理想的,如果沒有也要在不同回路里邊單獨做比較。可以簡單清理臟的灰塵和污漬,如果發現明顯的燒斷元件,直接更換,有斷線的地方,可以直接修補焊接回來。光耦可以拆下來,離線進行測量判斷好壞,有條件的,還可以在不裝IGBT的情況下,用示波器來測量各路驅動信號的輸出波形,對比脈沖的幅值和相位這些。而且市場上光耦不好買質量好的,很多時候需要更換多次來篩選判斷。

懷疑驅動電路不正常,可以先把IGBT和驅動電路斷開,利用萬用表電阻表簡單測量6路驅動電路的阻值是否一致,有些變頻器的電阻值可能不一定一樣哦,像日系的富士三菱就有差異,所以只能做參考。然后通電測量電壓,一般正常的直流電壓大概是10伏,驅動后大概2-3伏,如果都比較均衡,才可以重新裝上IGBT模塊。

這是臺達一款變頻器的U相的上橋臂的驅動電路,GU和EU分別是脈沖信號輸出,它們分別接到IGBT模塊的GE兩端,修理時候,驅動板子和主電源已經脫開了,通過在虛線框外加測量電路來出來,上電后,通過啟動和停止,在mn兩點里邊串聯了250毫安的電流檔,然后利用上一個3W15歐姆的電路來構成回路,分別測量各個驅動回去的驅動電流,正常是150毫安左右,如果有某路才50毫安,裝機有一定會報警OC過電流了,這就是驅動能力不足引起的。后來檢查發現,是電解電容DC41容量下降造成的,更換后就解決問題了。



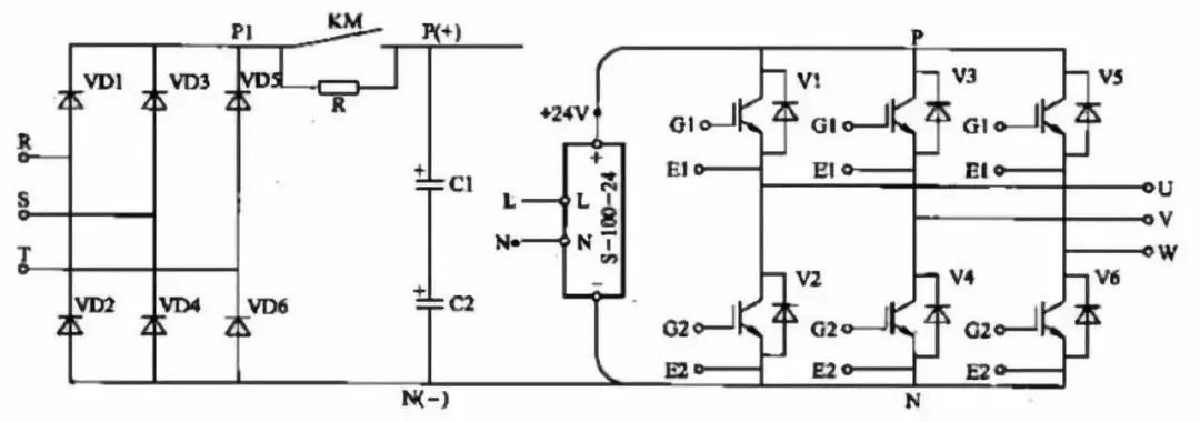
上邊是西門子6SE70變頻器燒了一個IGBT壞掉了,所以需要簡單檢查驅動電路板是否正常,簡單測量電壓和電阻后,不敢直接送電試機,也不太方便在直流母線上串聯燈泡限流,最后通過X9端加一個24伏電壓,然后直流母線也供應24伏直流電壓,設置P372=1,然后測量輸出電壓,基本上是平衡的,接著帶一個小功率80瓦的三相380伏小電機,工作在1.5赫茲,也是正常,最后才恢復正常供電,空轉正常,接著上負載,也是平衡的。